
L’amiloidosi AL è una patologia dalle diverse sfaccettature e che richiede varie considerazioni. Scopri di più sui potenziali fattori e sui test per i pazienti con sospetta amiloidosi AL
Ecco alcuni fattori e test da considerare quando si sospetta l’amiloidosi AL.1-7
* 99m-Tc-DPD o HMDP, PYP non disponibile in Europa
Tabella tratta da: Hasib Sidiqi and Gertz Blood Cancer Journal (2021) 11:90
ATTR, amiloidosi da transtiretina; DPD, acido 3,3-difosfono-1,2-propanodicarbossilico; FLC, catene leggere libere; MGUS; gammopatia monoclonale di significato non determinato; MRI; risonanza magnetica; NT-proBNP, frammento amino-terminale del peptide natriuretico di tipo B; PYP, pirofosfato.
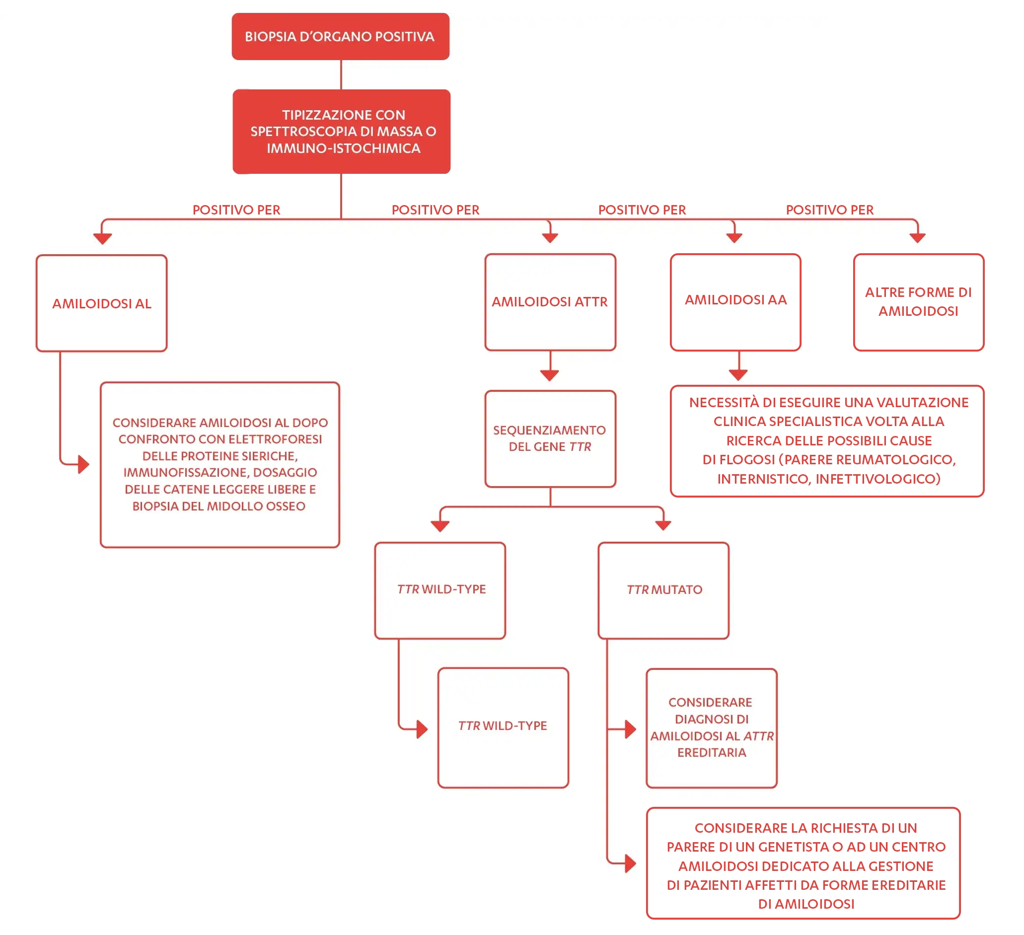
La presenza di insufficienza cardiaca con frazione di eiezione preservata e/o di proteinuria con insufficienza renale progressiva in un paziente con presenza di proteine monoclonali dovrebbe sollevare il sospetto di amiloidosi sistemica da catene leggere monoclonali delle immunoglobuline (amiloidosi AL). Anche il coinvolgimento del sistema nervoso periferico e autonomo, nonché l'epatomegalia associata a malassorbimento e perdita di peso, dovrebbero indurre ad avviare il processo diagnostico. Nei pazienti con presenza di proteine monoclonali e rapporto anomalo delle catene leggere libere, un aumento inspiegabile del frammento amino-terminale del peptide natriuretico di tipo B (NT-proBNP) >332 ng per litro e/o la presenza di albuminuria >0,5 g al giorno sono segnali di allarme diagnostici ('red flags'). In presenza di coinvolgimento cardiaco, i traccianti per scintigrafia ossea marcati con tecnezio, come l'acido 3,3-difosfono-1,2-propanodicarbossilico (DPD) marcato con 99mTc e il pirofosfato (PYP) marcato con 99mTc, aiutano a distinguere l'amiloidosi AL dall'amiloidosi da transtiretina (ATTR). Nei pazienti in cui non si rilevano proteine monoclonali sieriche e urinarie, una scansione positiva (grado 2 o superiore) è indicativa di amiloidosi ATTR. Nei pazienti con una proteina monoclonale, il prelievo bioptico del grasso addominale e delle ghiandole salivari labiali fornisce una sensibilità dell'85% per la diagnosi di amiloidosi AL. Nei pazienti con un campione bioptico negativo che si presentano con un alto indice di sospetto di coinvolgimento cardiaco, in base ai sintomi, l'ecocardiografia e la risonanza magnetica cardiaca devono essere prontamente utilizzate. In caso di positività, si raccomanda la biopsia cardiaca e possibilmente la tipizzazione dell'amiloide.
a La tipizzazione deve essere effettuata mediante spettrometria di massa o immunoistochimica da un esperto patologo dell'amiloide.
CP-305685

